Czy wiata wymaga pozwolenia na budowę? To pytanie zadaje sobie wiele osób planujących budowę wiaty na swojej działce. W Polsce, zasady dotyczące budowy wiat są ściśle określone i zależą od kilku kluczowych czynników. W szczególności, niektóre wiaty mogą być budowane bez konieczności uzyskania pozwolenia, pod warunkiem spełnienia określonych warunków.
W artykule omówimy, jakie są te warunki, jakie ograniczenia dotyczą budowy wiat, a także kiedy konieczne jest zgłoszenie budowy. Dowiesz się również, jak lokalne plany zagospodarowania przestrzennego mogą wpłynąć na Twoje plany oraz jakie różnice występują w przepisach dotyczących wiat rolniczych i mieszkalnych.Kluczowe informacje:
- Wiata o powierzchni do 50 m² nie wymaga pozwolenia, jeśli znajduje się na działce z budynkiem mieszkalnym.
- Na działce można postawić maksymalnie dwie wiaty na każde 1000 m² powierzchni.
- Dla wiaty do 35 m² wymagane jest zgłoszenie budowy, ale nie pozwolenie.
- Minimalne odległości to 3 metry od granicy działki i 7 metrów od okien sąsiednich budynków.
- Przepisy dotyczące wiat rolniczych mogą być inne i często nie wymagają formalności, jeśli są przeznaczone do produkcji rolnej.
Czy wiata wymaga pozwolenia na budowę? Kluczowe informacje
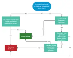
Budowa wiaty może być realizowana bez konieczności uzyskania pozwolenia na budowę, ale tylko w określonych warunkach. W Polsce, jeśli wiata ma powierzchnię zabudowy do 50 m² i znajduje się na działce, gdzie stoi budynek mieszkalny, nie jest wymagane ani pozwolenie, ani zgłoszenie. Ważne jest, aby przestrzegać limitów dotyczących liczby wiat na działce, które nie mogą przekraczać dwóch na każde 1000 m² powierzchni.
W przypadku wiaty o powierzchni do 35 m², konieczne jest zgłoszenie budowy, jednak nie jest wymagane pozwolenie. Warto również pamiętać, że jeśli wiata przekracza 50 m², lub liczba wiat na działce jest wyższa niż dozwolone limity, konieczne będzie uzyskanie pozwolenia na budowę. Przed rozpoczęciem budowy warto sprawdzić, czy spełnia się wszystkie wymagania prawne.
Warunki, które decydują o potrzebie pozwolenia na budowę wiaty
Decydującymi czynnikami, które wpływają na potrzebę uzyskania pozwolenia na budowę wiaty, są jej powierzchnia oraz lokalizacja. Wiata o powierzchni do 50 m² może być zbudowana bez pozwolenia, pod warunkiem, że znajduje się na działce z budynkiem mieszkalnym. Natomiast dla wiaty o powierzchni do 35 m² wymagane jest zgłoszenie budowy, co oznacza, że nie można jej postawić bez formalności. Kluczowe jest również, aby nie przekroczyć dopuszczalnej liczby wiat na działce.Powierzchnia zabudowy wiaty a wymogi prawne
Powierzchnia zabudowy wiaty ma istotne znaczenie dla wymogów prawnych. Wiaty do 50 m² są traktowane jako obiekty, które nie wymagają pozwolenia, co znacznie ułatwia ich budowę. W przypadku wiaty o powierzchni do 35 m², konieczne jest jedynie zgłoszenie budowy, co oznacza, że formalności są znacznie mniej skomplikowane. Warto jednak pamiętać, że przekroczenie tych limitów obliguje do uzyskania stosownych zezwoleń, co może wydłużyć proces budowy.Jakie są ograniczenia dotyczące budowy wiaty?
Budowa wiaty wiąże się z pewnymi ograniczeniami, które należy wziąć pod uwagę przed przystąpieniem do realizacji projektu. Przede wszystkim, liczba wiat, które można postawić na działce, jest ograniczona. Na każde 1000 m² powierzchni działki można zbudować maksymalnie dwie wiaty o powierzchni do 50 m² każda. Oznacza to, że planując budowę, warto zwrócić uwagę na wielkość działki oraz na to, ile wiat już się na niej znajduje.
Ważne jest również, aby pamiętać o wymogach dotyczących minimalnych odległości między wiatą a granicami działki. Przepisy nakładają obowiązek zachowania odpowiednich odstępów, co może wpłynąć na lokalizację wiaty. Zrozumienie tych ograniczeń jest kluczowe, aby uniknąć problemów prawnych i zapewnić zgodność z obowiązującymi przepisami.
Dopuszczalne wymiary i liczba wiat na działce
Na działkach przeznaczonych pod budownictwo mieszkaniowe można postawić wiaty o maksymalnej powierzchni 50 m² bez konieczności uzyskania pozwolenia. W przypadku, gdy wiata ma powierzchnię do 35 m², wystarczy zgłoszenie budowy. Pamiętaj, że łączna liczba wiat na działce nie może przekraczać dwóch na każde 1000 m², co oznacza, że na działkach o większej powierzchni można zbudować więcej wiat, ale zawsze w ramach tych limitów.
Minimalne odległości wiaty od granic działki i sąsiadów
Podczas budowy wiaty należy również zachować minimalne odległości od granic działki oraz sąsiednich budynków. Wymagana odległość to co najmniej 3 metry od granicy działki oraz 7 metrów od okien sąsiednich budynków mieszkalnych. Te przepisy mają na celu zapewnienie prywatności oraz komfortu sąsiadów, a ich przestrzeganie jest niezbędne, aby uniknąć ewentualnych konfliktów czy problemów prawnych.
Czytaj więcej: Czy poddasze nieużytkowe jest kondygnacją? Sprawdź, co mówią przepisy
Zgłoszenie budowy wiaty: Kiedy jest konieczne?
W przypadku budowy wiaty, zgłoszenie budowy jest konieczne, gdy wiata ma powierzchnię do 35 m². W takich sytuacjach, właściciel działki powinien złożyć odpowiednie dokumenty w lokalnym urzędzie. Zgłoszenie to jest mniej skomplikowane niż uzyskanie pozwolenia na budowę, jednak wymaga dostarczenia informacji o planowanej konstrukcji oraz jej lokalizacji. Warto pamiętać, że zgłoszenie budowy powinno być dokonane przed rozpoczęciem prac budowlanych.
Jeśli zgłoszenie zostało zatwierdzone, można przystąpić do budowy wiaty. W przypadku braku odpowiedzi ze strony urzędników w ciągu 30 dni, można uznać, że zgłoszenie zostało przyjęte. Należy jednak mieć na uwadze, że w przypadku jakichkolwiek wątpliwości, lokalne władze mogą zażądać dodatkowych informacji lub zastrzeżeń dotyczących projektu.
Procedura zgłoszenia budowy wiaty o powierzchni do 35 m²
Aby zgłosić budowę wiaty o powierzchni do 35 m², należy wypełnić formularz zgłoszeniowy i dostarczyć go do odpowiedniego urzędnika w gminie. W formularzu powinny znaleźć się podstawowe informacje dotyczące planowanej budowy, takie jak adres działki, powierzchnia wiaty oraz plan zagospodarowania. Po złożeniu dokumentów, urząd ma 30 dni na rozpatrzenie zgłoszenia. Jeśli wszystko jest w porządku, można rozpocząć budowę.
Co zrobić, gdy wiata przekracza 50 m² powierzchni?
W przypadku, gdy wiata przekracza 50 m², konieczne jest uzyskanie pozwolenia na budowę. W tym celu należy przygotować odpowiednią dokumentację, która często obejmuje projekt budowlany, opinie techniczne oraz inne niezbędne załączniki. Dokumenty te należy złożyć w lokalnym urzędzie, który następnie przeprowadzi postępowanie administracyjne. Warto pamiętać, że proces uzyskania pozwolenia może potrwać dłużej niż zgłoszenie budowy, dlatego warto zająć się tym z wyprzedzeniem.
Miejscowy plan zagospodarowania przestrzennego a wiata
Sprawdzanie miejscowego planu zagospodarowania przestrzennego jest kluczowe przed rozpoczęciem budowy wiaty. Plan zagospodarowania określa, jakie rodzaje budynków i obiektów można stawiać w danym obszarze, a także jakie są zasady dotyczące ich lokalizacji. Warto zrozumieć, że lokalne przepisy mogą wprowadzać dodatkowe ograniczenia, które wpływają na możliwość budowy wiaty. Niezastosowanie się do tych regulacji może prowadzić do problemów prawnych i konieczności rozbiórki obiektu.
W miejscowym planie zagospodarowania przestrzennego mogą być również zawarte informacje o minimalnych odległościach od granic działki, co jest istotne dla przyszłych inwestycji. Przed rozpoczęciem budowy, warto skonsultować się z lokalnymi władzami lub architektem, aby upewnić się, że wszystkie plany są zgodne z obowiązującymi przepisami. Tylko w ten sposób można uniknąć nieprzyjemnych niespodzianek oraz dodatkowych kosztów związanych z dostosowaniem projektu do wymogów prawnych.
Jak sprawdzić lokalne przepisy dotyczące wiat?
Aby znaleźć lokalne przepisy dotyczące budowy wiat, należy odwiedzić stronę internetową lokalnego urzędu gminy lub miasta. Często dostępne są tam dokumenty związane z planem zagospodarowania przestrzennego, które można pobrać i przeanalizować. Warto również skontaktować się z pracownikami urzędów, którzy mogą udzielić cennych informacji oraz wskazówek dotyczących interpretacji przepisów. Dobrą praktyką jest również korzystanie z lokalnych bibliotek lub archiwów, gdzie można znaleźć dodatkowe materiały dotyczące przepisów budowlanych.
Potencjalne ograniczenia wynikające z planu zagospodarowania
Miejscowy plan zagospodarowania przestrzennego może wprowadzać różnorodne ograniczenia dotyczące budowy wiat. Na przykład, mogą być określone maksymalne wysokości obiektów, ich powierzchnia zabudowy, a także wymagania dotyczące estetyki budynków. W niektórych przypadkach, plany mogą również wskazywać obszary, w których budowa wiat jest całkowicie zabroniona. Dlatego zawsze warto dokładnie zapoznać się z tymi regulacjami, aby uniknąć nieprzyjemnych konsekwencji związanych z niezgodnością z lokalnymi przepisami.

Budowa wiaty rolniczej: Czy wymaga pozwolenia?
Budowa wiaty rolniczej może podlegać innym regulacjom niż w przypadku wiat mieszkalnych. W wielu sytuacjach, wiaty rolnicze przeznaczone wyłącznie do celów produkcji rolnej nie wymagają uzyskania pozwolenia na budowę. Oznacza to, że rolnicy mogą wznosić takie obiekty bez zbędnych formalności, co znacznie ułatwia im prowadzenie działalności. Warto jednak pamiętać, że w niektórych przypadkach, w zależności od lokalnych przepisów, mogą występować ograniczenia dotyczące wielkości lub lokalizacji wiat.
Ważne jest, aby przed rozpoczęciem budowy wiaty rolniczej skonsultować się z lokalnym urzędem, aby upewnić się, że planowana budowa jest zgodna z obowiązującymi przepisami. W przypadku, gdy wiata przekracza określone wymiary lub znajduje się w obszarze objętym szczególnymi regulacjami, może być konieczne uzyskanie pozwolenia. Dlatego zawsze warto dokładnie sprawdzić lokalne wymagania, aby uniknąć ewentualnych problemów prawnych.
Przepisy dotyczące wiat rolniczych i ich formalności
Przepisy dotyczące budowy wiat rolniczych mogą się różnić w zależności od regionu. W wielu przypadkach, jeżeli wiata jest przeznaczona do przechowywania sprzętu rolniczego lub paszy, nie jest wymagana żadna formalność. Jednakże, dla wiat o większych wymiarach lub w przypadku, gdy są one zlokalizowane w pobliżu granic działek sąsiednich, mogą być konieczne dodatkowe zgłoszenia lub pozwolenia. Warto również zwrócić uwagę na przepisy dotyczące ochrony środowiska, które mogą mieć wpływ na lokalizację wiat.
Różnice między wiatami mieszkalnymi a rolniczymi
Wiaty mieszkalne i rolnicze różnią się przede wszystkim pod względem wymogów dotyczących pozwoleń. W przypadku wiat mieszkalnych, które są często objęte surowszymi regulacjami, konieczne jest uzyskanie pozwolenia na budowę, zwłaszcza gdy przekraczają one 35 m². Natomiast wiaty rolnicze, przeznaczone do celów produkcji, mogą być budowane bez formalności, co stanowi znaczną ulgę dla rolników. Różnice te mogą jednak różnić się w zależności od lokalnych przepisów, dlatego zawsze warto skonsultować się z odpowiednimi władzami przed rozpoczęciem budowy.
Jak wykorzystać wiaty rolnicze w zrównoważonym rolnictwie?
W dzisiejszym świecie, gdzie zrównoważony rozwój staje się kluczowym elementem w rolnictwie, wiata rolnicza może odegrać istotną rolę w efektywnym zarządzaniu gospodarstwem. Dzięki zastosowaniu wiat jako przestrzeni do przechowywania sprzętu, paszy czy innych materiałów, rolnicy mogą zminimalizować straty związane z warunkami atmosferycznymi. Co więcej, wiaty mogą być także wykorzystywane jako miejsca do prowadzenia działań edukacyjnych lub organizacji lokalnych wydarzeń, co sprzyja integracji społeczności wiejskiej.
Warto również rozważyć zastosowanie nowoczesnych technologii w wiaty rolnicze, takich jak systemy monitoringu czy automatyzacja procesów przechowywania, co może znacznie zwiększyć wydajność gospodarstwa. Integracja takich rozwiązań pozwoli na lepsze zarządzanie zasobami oraz optymalizację kosztów, co w dłuższej perspektywie przyczyni się do zwiększenia rentowności gospodarstw rolnych.






